特别提示:
各位考生,自治区教育考试院对2019年在新疆招生的所有高校进行了招生代码更新,新疆交通职业技术学院代码更新为:普通类(原汉语言)代码:3010,其他类(包含单列类(原民考汉)、民语言类(维、哈、柯)、双语类)代码:7010,特此提示。(备注:其他省以各省考试院公布为准)
新疆交通职业技术学院2019年普通高职(专科)
招生专业一览表


专业介绍
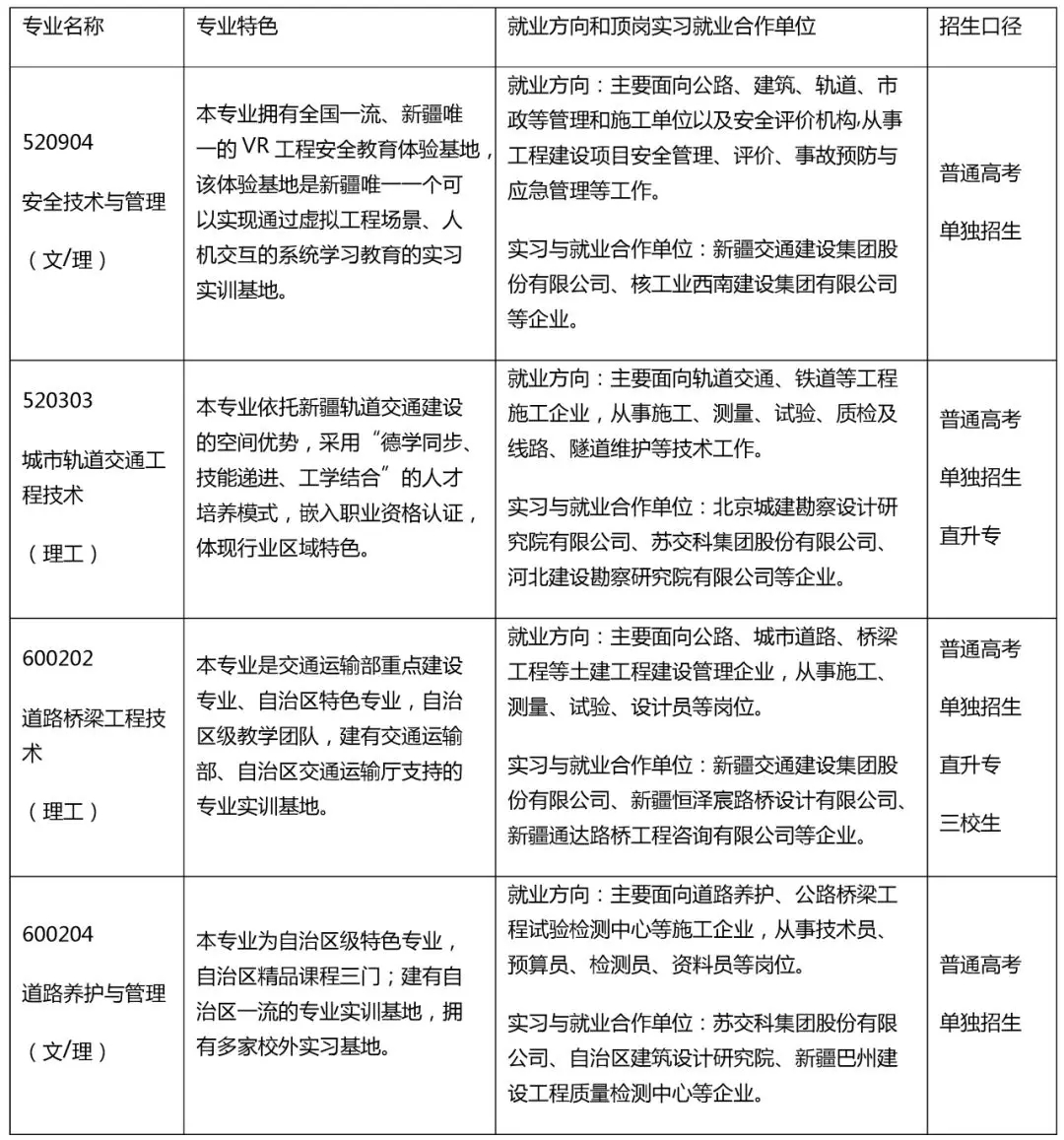
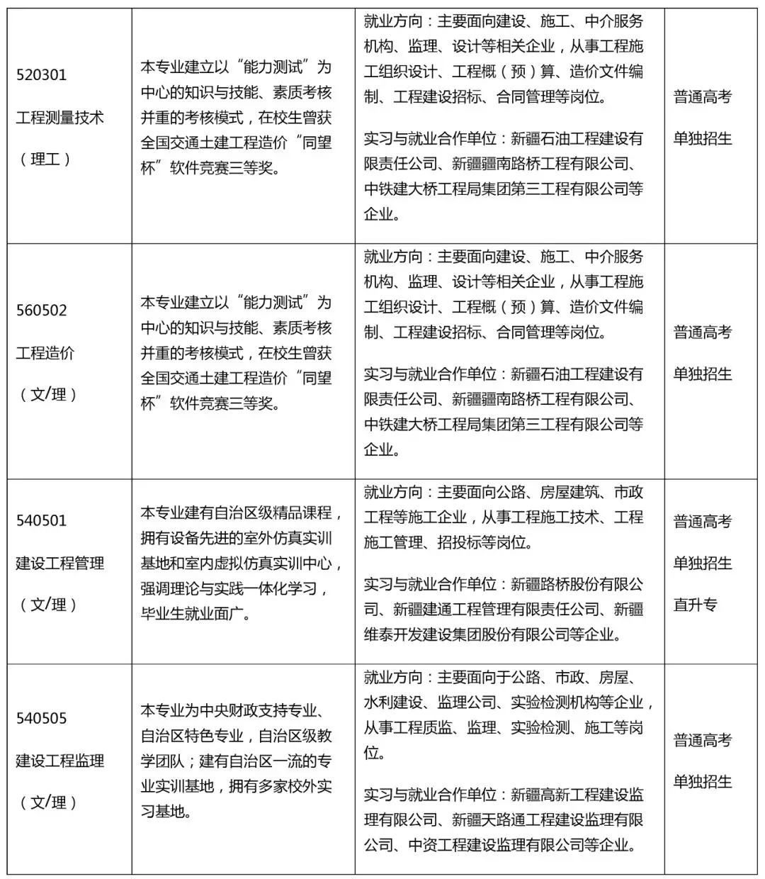
道路桥梁工程学院



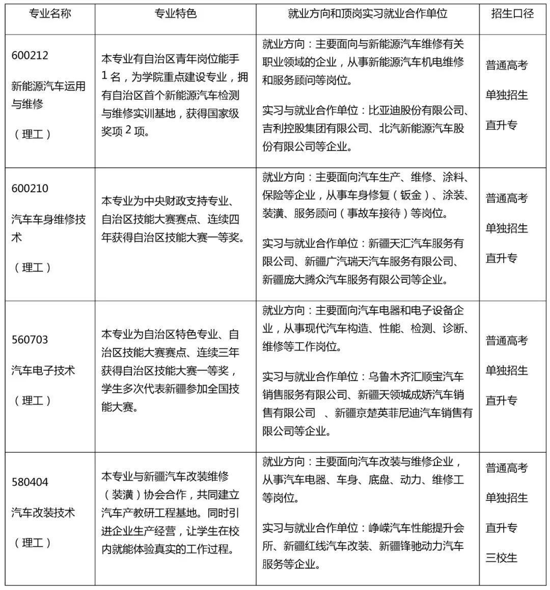
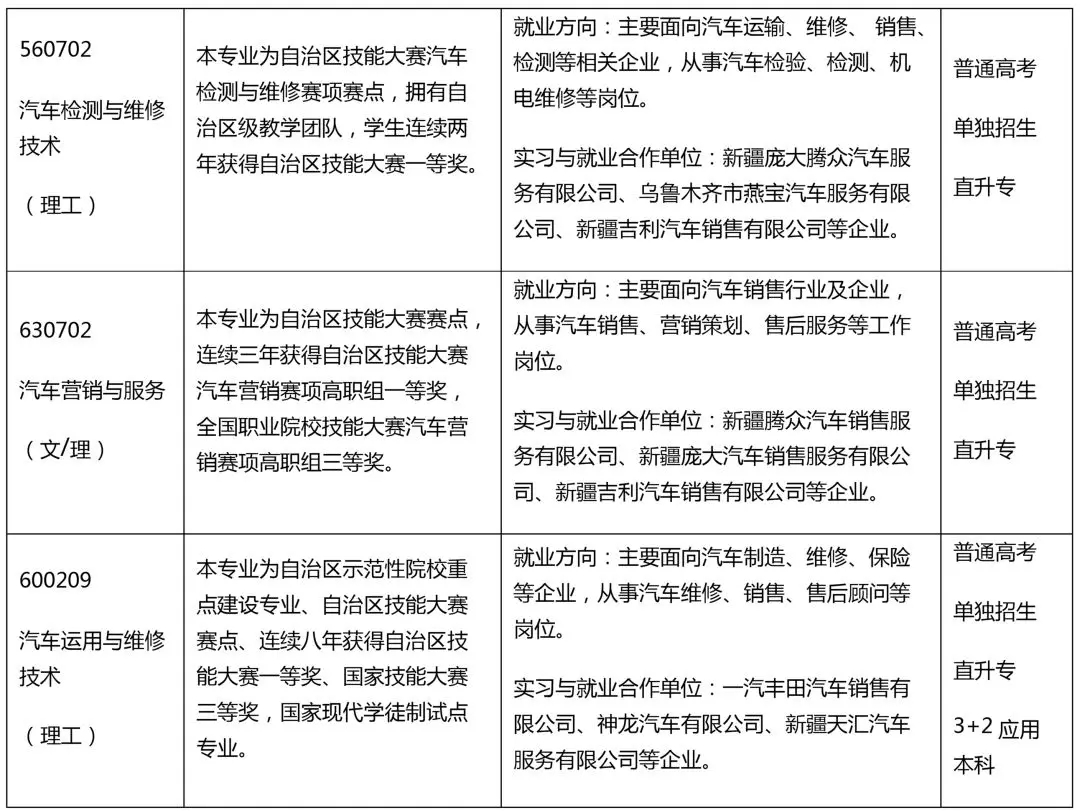
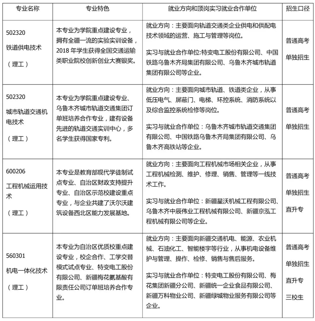
汽车工程学院


机电工程学院


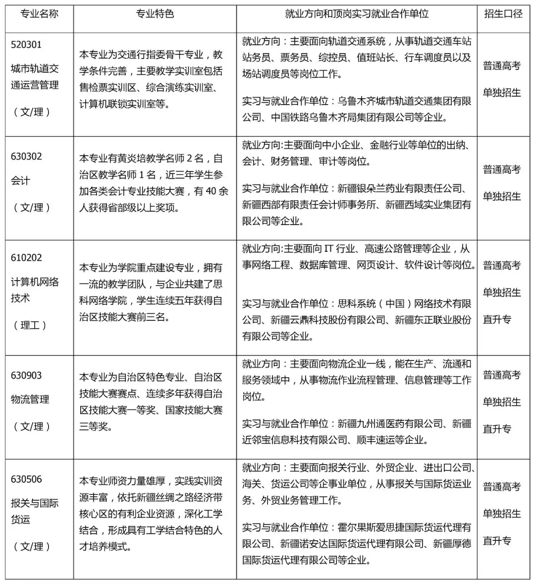
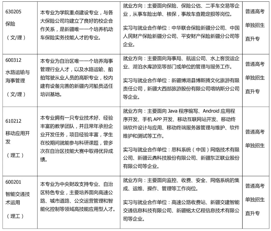
运输管理学院


招生安排

考生须知
普通高职(专科):参加全国普通高考,网上统一录取。
收费标准:依照新疆维吾尔自治区发展和改革委员会核定标准收费。
◆学费:3300元/学年;(注:普通高职民语类考生另预科一年)。
◆住宿费:600~800元/学年。
◆教材费:按实际收取。
其他说明:新生报到时学费、住宿费只能刷卡缴费(银联卡),免收手续费。
奖学金
◆国家:国家奖学金(8000元)、国家励志奖学金(5000元)。
◆新疆:自治区人民政府励志奖学金(6000元)。
◆企业:“中辰”奖学金、“梅花”奖学金、“瑞华赢”奖学金、“沃尔沃”奖学金、“新科沃”奖学金。
◆学院:学院奖学金、三好学生奖、优秀学生干部奖、优秀毕业生奖。
助贷政策
一、国家助学金:特困4000元、困难3000元、一般困难2000元。
二、新疆助学金:一等3000元、二等2000元、三等1000元。
三、勤工助学岗:学院针对家庭困难学生设有勤工助学岗,用于资助经济困难学生完成学业。
四、助学贷款:被录取考生可凭录取通知书在生源地(户籍所在地)的教育局申请生源地助学贷款。到学院报到时,将生源地贷款的相关材料交到学生工作处资助办公室。
乘车路线
一、市内公交乘车
乘1路、19路、43路、76路、157路、302路、307路、518路、526路、701路、913路、916路、917路在家佳乐站换乘613临1路、613临2路、19路在十三户(天化)站下车,由学院东门进入学校。
二、乌鲁木齐火车南站乘车
1、乘车到地王国际商城前广场公交车站乘坐D001金杯车在十三户(天化)站下车(推荐),由学院东门进入学校。
2、乘906路在河滩路换乘613临1路、613临2路、19路公共汽车在十三户(天化)站下车,由学院东门进入学校。
三、乌鲁木齐站、长途汽车站
乌鲁木齐站北广场站乘54路至卡子湾站,换乘19路、613临1路、613临2路、至十三户(天化)站下车,由学院东门进入学校。
四、南郊客运站乘车
在三屯碑站乘坐109路、537路、915路在钱塘江路站换乘D001金杯车至十三户(天化)站下车,由学院东门进入学校。
五、自驾车、出租车路线
驾车进入河滩路一直向北走,在上沙河立交桥(米东区入口)右拐进入永顺街,直行过两个红绿灯再直行100米右手,由学院北门进入学校。
六、特别提示
指定报到时间内在乌鲁木齐南站、乌鲁木齐站、长途汽车站、南郊客运站均有专人接站。
七、咨询电话
0991-3392065、3392000、3392006