一、 采购人名称: 新疆交通职业技术学院
二、 采购项目名称: 新疆交通职业技术学院食堂食品采购项目
三、 采购项目编号:hcxjczt-2020-202
四、 采购组织类型: 分散采购-分散委托中介
五、 采购方式: 公开招标
六、 采购公告发布日期: 2020-01-19
七、 定标/成交日期: 2020-03-31
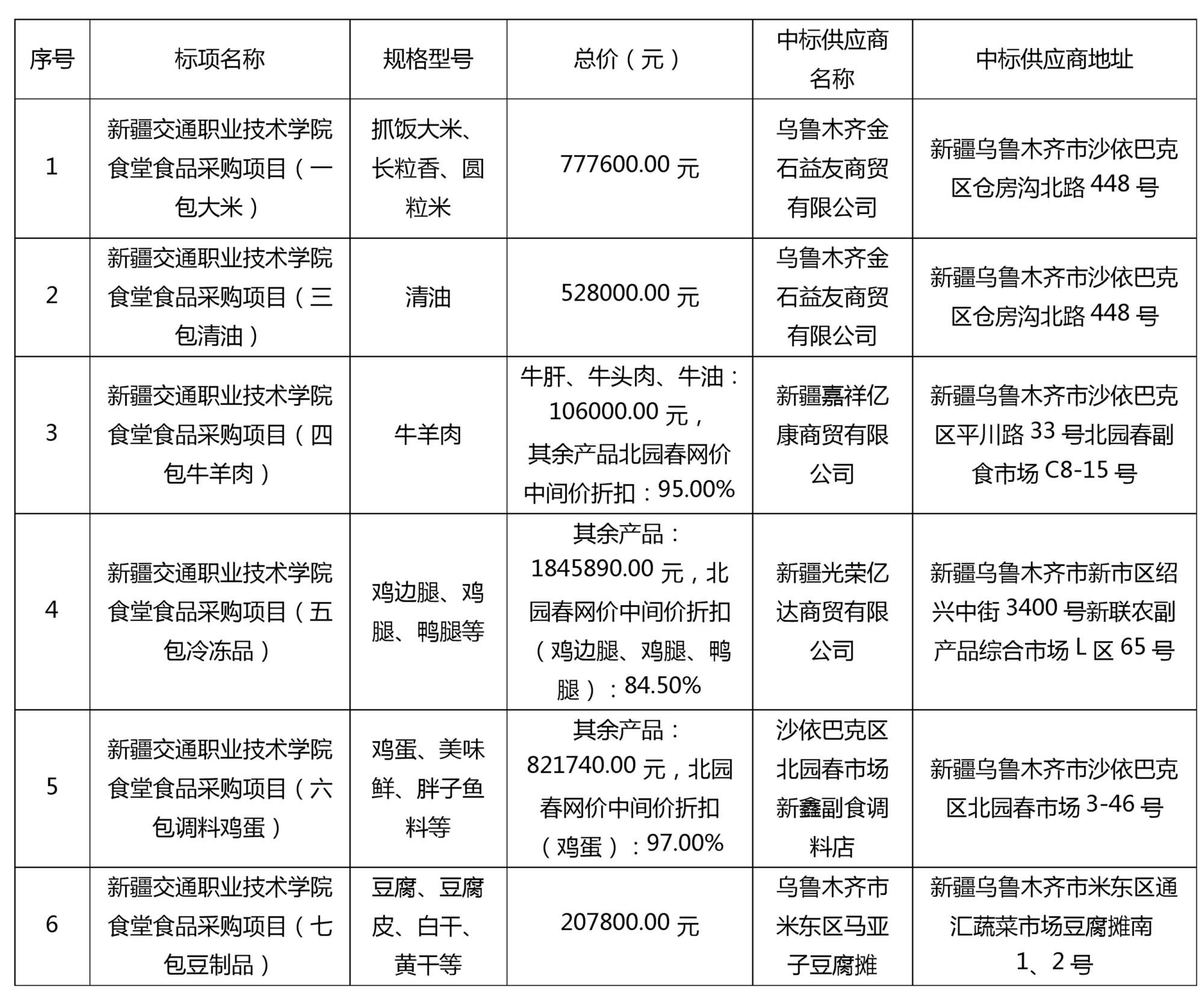
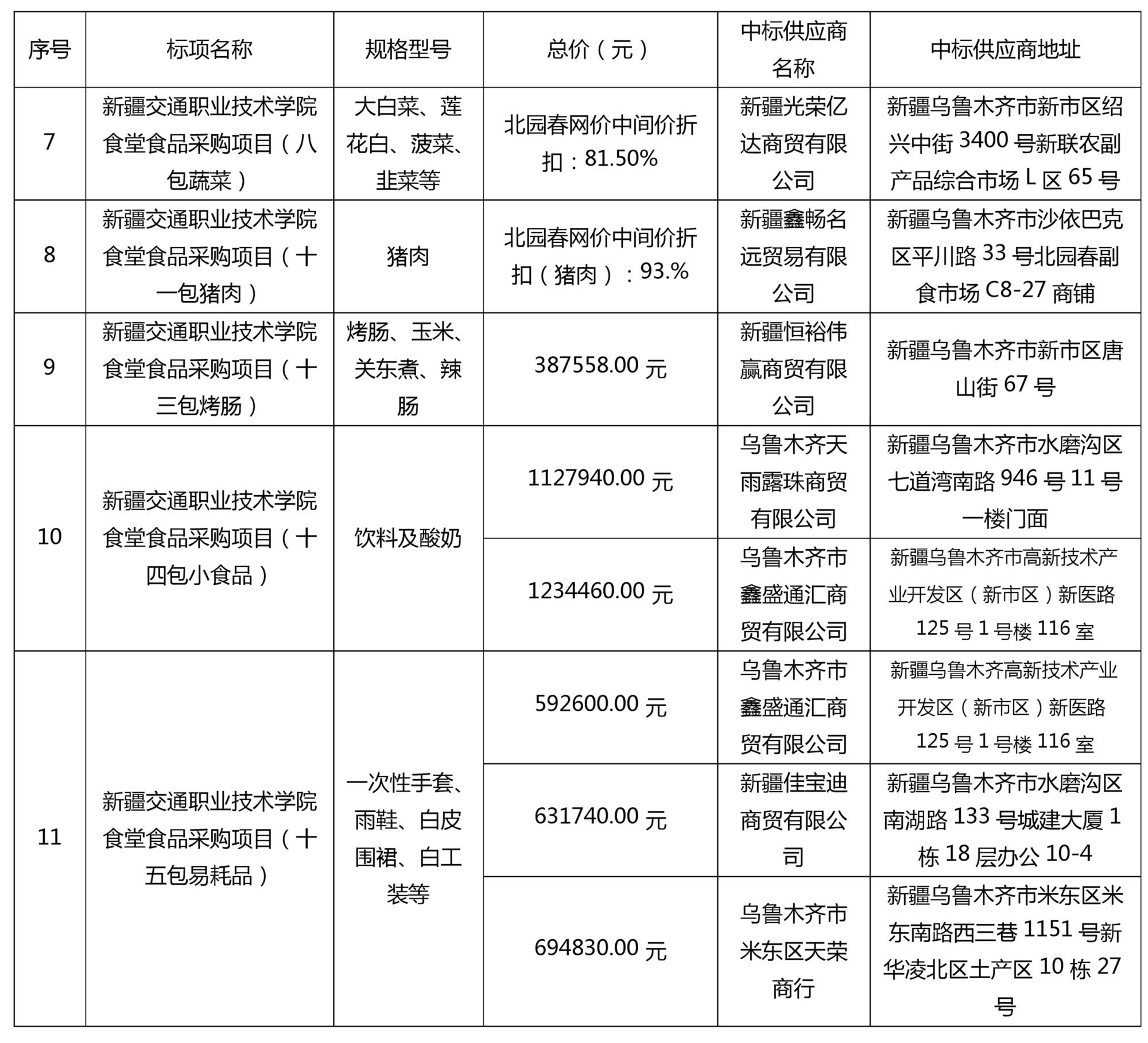
八、 中标/成交结果:


服务要求或标的基本概况: 服务期限:一年
九、评审小组成员名单: 王艳英、郜峰、张明江、王丽丹、李轮(业主专家)
十、 其它事项:
1、本项目公告期限为1个工作日,各参加政府采购活动的供应商认为该中标/成交结果和采购过程等使自己的权益受到损害的,可以自本公告期限届满之日(本公告发布之日后第2个工作日)起7个工作日内,以书面形式向采购人或受其委托的采购代理机构提出质疑。质疑供应商对采购人、采购代理机构的答复不满意或者采购人、采购代理机构未在规定的时间内作出答复的,可以在答复期满后十五个工作日内向同级政府采购监督管理部门投诉。
十一、 联系方式
1、采购代理机构名称:华春建设工程项目管理有限责任公司
联系人:孔德兰
联系电话:18160220026
地址:乌鲁木齐市光明路金碧华府B2座3003室
2、采购人名称:新疆交通职业技术学院
联系人:张老师
联系电话:0991-3392167